本文介绍一种防作弊电子计价秤设计的关键技术,针对容易作弊的称重传感 器输出信号电路、信号放大器电路、模拟数字转换(A/D)电路,给出了硬件、软件的防作 弊的具体解决方法。
1.引言
随着电子技术的迅速发展,电子计价秤作为 计量器具广泛用于商贸领域。同时电子计价秤也 成了某些黑心商贩、不法分子牟取暴利的工具,他们通过特殊的手段对电子计价秤内部进行非法 改装、加装电路开关、遥控装置等作弊手段,以 达到缺斤少两的目的,严重损害消费者的利益;
这一问题不解决,不仅会助长社会弄虚作假的歪 风邪气,而且对我国的质量体系和诚信体系势必 产生严重的冲击。为了解决传统电子计价秤防作 弊设计方面的不足,本文从技术上给出一种电子 计价秤防作弊方法,从电子计价秤的硬件、软件 上整体防作弊,将从源头上打击作弊现象,树立 消费者对计量器具的信心,具有较好的社会效益。
2.电子计价秤工作原理及框图
一般电子计价秤均由称重传感器信号电路、信号放大器电路、A/D转换电路(包括模拟放大、滤波(有些是集成于A/D转换器内部)、A/D转换 器)、单片机、键盘、数字显示器及稳压电路等组 成,如图1所示。

电子计价秤的工作原理:称重传感器在受重 力作用后产生一个与该重力成正比的毫伏级模拟 电压信号。该信号经放大,滤波后送至模数 (A/D转换器,转换成相应的数字信号,最后由 单片机进行数据处理,接收并处理键盘输入的操 作命令,同时将处理结果输出到数字显示器进行 称量显示。
3.影响电子计价秤准确度的主要电路
从电子计价秤工作原理可以看出,容易影响 电子计价秤准确度的主要有三部分电路,第一是 称重传感器信号电路,第二是信号放大器电路, 第三是模拟数字转换 (A/D) 电路。
3.1称重传感器信号电路
目前市场上的电子计价秤使用称重传感器一般是电阻应变片式传感器,传感器输出的信号大 小是根据传感器上加载的重量负荷的大小和传感 器的供桥电压。因此,只要改变传感器输出电阻 或改变传感器的供桥电压,就能改变传感器的输 出信号大小,即改变了电子计价秤的数字显示器 上显示称重值的大小。
3.2信号放大器电路
因称重传感器输出信号是毫伏级模拟电压信 号,该信号需要经放大后才能送至模数_转 换器处理,当改变放大器电路的反馈电阻便能改 变放大器的增益(即放大倍数),从而改变输出信 号的幅度,即改变了电子计价秤的数字显示器上 显示称重值的大小。
3.3模拟数字转换(A/D电路 该电路有一个基准电压(即参考电压),基准 电压决定了模拟数字转换(A/D的转换灵敏度。 当改变参考电压便能改变模拟数字转换_灵 敏度,从而改变了电子计价秤的数字显示器上显 示称重值的大小。
4.作弊手段及电路原理
常见的技术作弊手段,是对电子计价秤内部 的称重传感器输出信号电路、信号放大器电路、 模拟数字转换A/D等电路,进行非法改装、加 装电路开关、遥控装置等,具有较强隐蔽性的作 弊手法,从而达到缺斤少两的目的。
称重传感器信号电路,作弊手段有在该电路 中串入电阻或并入电阻,改变传感器的供桥电压, 即提高称重传感器的供桥电压,使称重传感器输 出信号增加,从而导致电子计价秤的显示重量比 实际重量多。
信号放大器电路,作弊手段是增大信号放大 器电路的反馈电阻,减少反馈量,提高放大比, 从而导致电子计价秤的显示重量比实际重量多。
模拟数字转换_电路,作弊手段是减小 该电路的基准电压,使得模拟数字转换_灵 敏度增大,从而导致电子计价秤的显示重量比实 际重量多。
5.硬件的设计
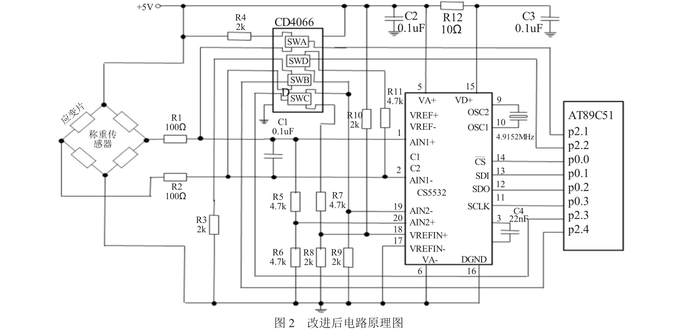
针对容易影响电子计价秤准确度的三部分电 路,在硬件设计上进行了改进。第一在称重传感 器信号电路中,增加了称重传感器的输出电阻和 供桥电压检测电路,采取了对输出电阻和供桥电 压与出厂前被记录单片机内部存储器数据进行比 较措施。第二在信号放大器电路上,采用内部带 有放大器的双通道A/D芯片,取消了外部信号放 大电路,杜绝了放大电路的增益被人为改变。第 三在模拟数字转换_电路中,增加A/D芯片 参考电压检测电路。采取了对参考电压与出厂前 被记录单片机内部存储器数据进行校验措施,电 路如图2所示。

电路采用带放大器的双通道A/D的CS5532芯 片和电子开关CD4066芯片等元器件,组成了对称 重传感器输出电阻、供桥电压、A/D芯片的参考电 压检测电路。
CS5532芯片是美国Cirrus Logic公司推出的双 通道24位高集成度的A-1模数转换器,由于采 用了电荷平衡技术,其性能可以达到24位。该系 列ADC非常适合测量称重显示器应用领域的单/ 双极性小信号。片内集成放大电路,可编程放大; 差动信号输入;两个模拟通道编程选择。具有极 高的稳定性、速度和极低非线性和温漂。电路中 芯片的通道1 (AnD内部带信号放大器,专门用 于采样重量信号,通道2 (Ain2内部带信号放大 器,用来采样传感器电阻、传感器供桥电压及A/D 芯片参考电压。
称重传感器输出的重量信号的处理:当电路 中CD4066芯片的模拟电子开关SWA、SWC、 SWD断开,SWB闭合时,称重传感器输出的重量 信号送至CS5532的(1、2脚D Ain1输入端,经 过CS5532内部放大器放大后进行A/D转换,其 A/D转换结果送至单片机,经过单片机处理后在重 量窗口显示。
传 感器 电 阻 采 样 信 号 的 处 理 : 当 电 路 中 CD4066芯片的模拟电子开关SWA、SWC、SWD 闭合,SWB断开时,由R3、R4组成分压电路, 经过 R5、R11 后送至 CS5532 (19、20 脚 Ain2 输入端,然后经A/D转换将结果送至单片机,与 电子秤出厂前被记录的原始数据进行比较。
称重传感器供桥电压和A/D参考电压的处理, 当电路中CD4066芯片的模拟电子开关SWA、 SWC、SWD断开,SWB闭合,传感器的供桥电压 经应变电阻分压后,再经过R5、R6分压后送至 CS5532 (20脚)Ain2+的输入端,而CS5532的参 考电压(12脚经R7、R9分压后送至CS5532 (19脚D Ain2-的输入端,这样就得到了传感器供 桥电压和A/D参考电压的数据,然后经A/D转换 将结果送至单片机,与电子秤出厂前被记录的原 始数据进行比较。
6.软件的设计
软件流程图如图3所示,当电子计价秤开机 进行初始化后,通过程序对模拟电子开关闭合和 断开的控制,分时从Ain1和Ain2对重量信号、传 感器电阻、传感器供桥电压及A/D参考电压等进 行采样,将采样数据转换结果送入单片机,与电 子计价秤出厂时被保存在存储器中原始数据进行 比较,如果数据判断一致的,则电子计价秤正常 工作,如果数据判断不一致,则认为电子计价秤 被人为改变或作弊,这时电子秤显示“存在异常” 的特定符号,禁止用户继续使用电子计价秤。

7.结束语
本文提出的防作弊电子计价秤的设计与实现, 其设计方法可从源头上打击非法改装、加装电路 开关、遥控装置等作弊手段,从而保证市场的公 平公正,维护广大消费者利益,该电子计价秤具 有广泛的应用前景。